לדלג על תפריט ראשי
Toggle navigation
מתעניינים
סטודנטים
סגל
להרשמה
*3500
Eng
Eng
|
العربية
המחלקות האקדמיות
היסטוריה, פילוסופיה ומדעי היהדות
אודות
סגל
מחקר
היסטוריה
סגל
מחקר
ייעוץ אקדמי
תואר ראשון בהיסטוריה
תוכניות הלימודים
קורסים
סגל
ייעוץ אקדמי
שאלות נפוצות
יצירת קשר
תואר שני בהיסטוריה
אודות
תכנית הלימודים
אמנת התכנית
לוחות מפגשים
ייעוץ אקדמי ויצירת קשר
תעודת הוראה בהיסטוריה
יצירת קשר
פילוסופיה
תכניות לימודים
קורסים
סגל
מחקר
ייעוץ אקדמי
יצירת קשר
פכ"מ - פילוסופיה, כלכלה ומדע המדינה
אודות
תוכנית הלימודים
מידע למתעניינות ומתעניינים
סגל התוכנית וייעוץ אקדמי
מלגות הצטיינות
מדעי היהדות
אודות
תכניות לימודים
קורסים
סגל
מחקר
ייעוץ אקדמי
יצירת קשר
יצירת קשר
ספרות, לשון ואמנויות
אודות
סגל
מחקר
ספרות
תכניות לימודים
תואר ראשון בספרות
תעודת הוראה בספרות
קורסים
סגל
ייעוץ אקדמי
מחקר
יצירת קשר
קולנוע
תכניות לימודים
קורסים
סגל
מחקר
ייעוץ אקדמי
יצירת קשר
מוסיקה
תכניות לימודים
קורסים
סגל
מחקר
ייעוץ אקדמי
שאלות נפוצות
יצירת קשר
תולדות האמנות
תכניות לימודים
קורסים
סגל
מחקר
ייעוץ אקדמי
יצירת קשר
תאטרון
אודות
תכניות לימודים
קורסים
סגל
מחקר
ייעוץ אקדמי
יצירת קשר
בלשנות ולשון עברית
אודות
תכניות לימודים
קורסים
סגל
מחקר
ייעוץ אקדמי
יצירת קשר
תואר רב תחומי באמנויות
אודות
תכניות לימודים
מסלול לימודים בניהול אמנויות
קורסים
סגל
מחקר
ייעוץ אקדמי
יצירת קשר
לימודי תרבות - תואר שני
אודות
תכנית הלימודים
קורסים
סגל
ייעוץ אקדמי
מידע לסטודנטים
מידע למתעניינים
עבודות אקדמיות
יצירת קשר
מדעי הרוח הדיגיטליים
יצירת קשר
ניהול וכלכלה
אודות
סגל
מחקר
ייעוץ והרשמה
ניהול
תוכניות לימודים
דוגמאות לתכניות לימודים מובנות
קורסים
סגל
ייעוץ אקדמי
יצירת קשר
כלכלה
תארים בכלכלה ותוכניות לימודים
דוגמאות לתכניות לימודים מובנות
קורסים
סגל
ייעוץ אקדמי
יצירת קשר
חשבונאות
תוכנית הלימודים
ייעוץ אקדמי ויצירת קשר
דוגמאות למסלולי לימוד
מקצוע ראיית החשבון
הדרך אל המקצוע
חשבונאות לבעלי תואר
תואר שני במנהל עסקים
אודות
תכנית הלימודים
סגל
הלימודים בתכנית
התמחות ביזמות וחדשנות
התמחות בשיווק
התמחות במימון וניהול פיננסי
התמחות בהתנהגות ארגונית וניהול משאבי אנוש
קורסי בחירה כלליים וסדנאות פרקטיות
מסלול למצטיינים
מסלול פנים ארגוני
לומדים מחו"ל
המסלול המחקרי
פרקטיקום
סדנאות ארגז הכלים
מבחני מעבר בקורסי השלמה
הרשמה לסמינרים
הגשת מועמדות והרשמה
נטוורקינג וחיבור לשטח
מועדון היזמות
מועדון האסטרטגיה
מועדון המנהלות
כנסי חדשנות וטרנספורמציה
אורחים בכירים
סדנאות ארגז הכלים
מלגות
ייעוץ אקדמי
יצירת קשר
מידע לסטודנטים
יצירת קשר
סוציולוגיה, מדע המדינה ותקשורת
סגל
ייעוץ אקדמי
מחקר
סוציולוגיה ואנתרופולוגיה
אודות
תוכניות לימודים
קורסים
סגל
מחקר
יצירת קשר
תואר שני בלימודי תרבות
אודות
תכנית הלימודים
קורסים
סגל
ייעוץ אקדמי
מידע לסטודנטים
מידע למתעניינים
עבודות אקדמיות
יצירת קשר
לימודי תעודה בלימודי מגדר
אודות
תכנית הלימודים
ייעוץ והרשמה
קריאה מומלצת
תקשורת
אודות
תוכניות לימודים
קורסים
סגל
מחקר
יצירת קשר
המרכז ללימודי תקשורת
למה ללמוד תקשורת אצלנו
תכנית הלימודים
מידע לסטודנטים
יצירת קשר
רדיו הפתוחה
תכניות
אודות
יצירת קשר
מדע המדינה ויחסים בינלאומיים
סגל
מחקר
ייעוץ אקדמי
יצירת קשר
תואר ראשון במדע המדינה ויחסים בינלאומיים
תכניות לימודים
קורסים
סגל
ייעוץ אקדמי
יצירת קשר
תואר שני בלימודי דמוקרטיה בין-תחומיים
אודות
תוכנית הלימודים
סגל
ייעוץ אקדמי
תואר שני מחקרי
יצירת קשר
תעודת הוראה באזרחות
תואר ראשון בפכ"מ
מדיניות ציבורית
סגל
מחקר
ייעוץ אקדמי
יצירת קשר
תואר ראשון במדע המדינה ומדיניות ציבורית
תוכנית הלימודים לתואר ראשון
חטיבה במדיניות ציבורית
סגל
ייעוץ אקדמי
יצירת קשר
תואר שני בממשל ומדיניות ציבורית
אודות
תכנית הלימודים
מסלולי לימוד מובנים
מסלול מחקרי
סגל
ייעוץ אקדמי
מלגות
שאלות נפוצות
יצירת קשר
בית הספר לשלטון מקומי
אודות
תכנית הלימודים
הצטרפו להצלחה
שכר לימוד ומלגות
כתבו עלינו
שאלות נפוצות
יצירת קשר
אפיק מעבר ללימודי משפטים
משפט ציבורי
חטיבה במשפט ציבורי
אפיק מעבר ללימודי משפטים
לימודי תעודה במשפט ציבורי
ייעוץ ויצירת קשר
אתיקה במחקר
יצירת קשר
חינוך ופסיכולוגיה
סגל
מחקר
חינוך
סגל
מחקר
תואר ראשון בחינוך
תוכניות לימודים
קורסים
סגל
ייעוץ אקדמי
יצירת קשר
תואר שני במינהל, מדיניות ומנהיגות בחינוך
אודות
תכנית הלימודים
סגל
מידע למתעניינים
הלימודים בתכנית
קורסים
המוסמכים שלנו
ייעוץ אקדמי
תואר שני בחינוך - טכנולוגיות ומערכת למידה
אודות
ידיעון התכנית
הלימודים בתכנית
קורסים
מידע למתעניינים
המוסמכים שלנו
סגל
ייעוץ אקדמי
תואר שלישי בחינוך: טכנולוגיות במערכות למידה
מידע למתעניינים
מדריכים ומדריכות
דוקטורנטים ודוקטורנטיות
שיתופי פעולה
טפסים
English
לימודי תעודה במנהל חינוכי
לימודי תעודה במדידה והערכה
ייעוץ אקדמי
יצירת קשר
פסיכולוגיה
סגל
מחקר
תואר ראשון בפסיכולוגיה
הדרך אל התואר
תוכניות לימודים
קורסים
סגל
ייעוץ אקדמי
יצירת קשר
תואר שני בפסיכולוגיה חברתית
אודות
תכנית לימודים
סגל
מידע למתעניינים
הרשמה, שכר לימוד ומלגות
הפן היישומי בתכנית
סיפורי מוסמכים.ות
ייעוץ אקדמי ויצירת קשר
תואר שני בפסיכולוגיה קוגניטיבית
אודות
תכנית לימודים
הכירו את הקורסים
סגל
הגשת מועמדות
שאלות נפוצות
ייעוץ אקדמי ויצירת קשר
תעודת הוראה בפסיכולוגיה
ייעוץ אקדמי
יצירת קשר
מדעי הקוגניציה
תכניות לימודים
מסלול למצטיינות ולמצטיינים
סגל התכנית
ייעוץ אקדמי ויצירת קשר
ייעוץ אקדמי
מעבדות
ועדת אתיקה
יצירת קשר
מתמטיקה ומדעי המחשב
אודות
סגל
מתמטיקה
תוכניות לימודים
קורסים
סמינר
סגל
מחקר
ייעוץ אקדמי
שאלות נפוצות
יצירת קשר
מדעי המחשב
על אודות
לימודים
סגל
מחקר
קולוקווויום
חדשות
יצירת קשר
תוכנית מצוינות במדעי המחשב ובהנדסת תוכנה
אודות
תוכניות לימודים לדוגמה
מידע למתעניינים
הגשת מועמדות
יצירת קשר
תואר ראשון במדעי המחשב
תוכניות לימודים
קורסים
סמינרים וסדנאות
סגל
שאלות נפוצות
ייעוץ אקדמי
יצירת קשר
תואר שני במדעי המחשב
אודות
תוכנית הלימודים
קורסים
סמינרים
עבודה מסכמת ותזה
פרוייקט מתקדם
סגל
ייעוץ אקדמי
יצירת קשר
תואר שני בלמידת מכונה וניתוח נתוני עתק
סגל
מידע למתעניינות ולמתעניינים
מבנה הלימודים ומהלכם
תזות ועבודות מסכמות
תשובות לשאלות נפוצות
תוכנית הלימודים
הנדסת תוכנה
תוכנית הלימודים
קורסים
סמינרים וסדנאות
פרויקט מסכם
ייעוץ אקדמי
יצירת קשר
הנדסת תעשייה וניהול
אודות
תכנית הלימודים
קורסים
מסלולי התמחות
פרויקטים
סגל
שאלות ותשובות
ייעוץ אקדמי
יצירת קשר
ייעוץ אקדמי
יצירת קשר
מדעי הטבע
פיסיקה
תואר ראשון בפיסיקה
תוכניות לימודים
קורסים
סגל
תוכניות לימודים מובנות
ייעוץ אקדמי
אישור תוכנית לימודים
יצירת קשר
תוכניות העשרה ומלגות
תואר שני באסטרופיסיקה
אודות
תוכנית הלימודים
סגל
ייעוץ אקדמי ויצירת קשר
תשובות לשאלות נפוצות
סגל
מחקר
ייעוץ אקדמי
יצירת קשר
כימיה
אודות
תוכניות לימודים
קורסים
סגל
מחקר
מילון מונחים
כימיה ברשת
פרויקט מחקר
ייעוץ אקדמי
שאלות נפוצות
יצירת קשר
מדעי החיים
תוכניות לימודים
קורסים
סגל
מרכזי הוראה בקורסים
שאלות נפוצות
ייעוץ אקדמי
מחקר
יצירת קשר
מדעי כדור הארץ
תוכניות לימודים
קורסים
סגל
מחקר
שאלות נפוצות
ייעוץ אקדמי
יצירת קשר
מטאורולוגיה באוניברסיטה הפתוחה
המחשבה הביולוגית - תואר שני
תכנית הלימודים
הקורסים בתכנית
מוסמכי התכנית
קריאה מומלצת
סגל
ייעוץ אקדמי ויצירת קשר
מחקר
תוכניות לימודים
ייעוץ אקדמי
סגל
מרכזי הוראה בקורסים
יצירת קשר
היחידה לאנגלית כשפה בין-לאומית
סיווג רמה ובחינות מיון
העברת ציון מבחינת מיון והכרה בלימודים קודמים
בחינת מיון פנימית, סדנת גישור וטרום סדנת גישור
דרישות האנגלית במהלך התואר
קורסי האנגלית באוניברסיטה הפתוחה
סיוע בלימודי אנגלית
סגל
מחקר ופיתוח
פורטל המחקר
רשות המחקר
הנחיות, נהלים וטפסים
מענקים פנימיים - ועדת היגוי
קולות קוראים
הנחיות הגשה
האיחוד האירופי
חיפוש חוקרות וחוקרים
תקציב מחקר אישי
מכונים ומרכזי מחקר
המרכז לחקר חדשנות בטכנולוגיות למידה
אודות
חברי המרכז
מחקר
ימי עיון
סמינרי מחקר
הרצאות נבחרות
כנס צ'ייס 2026
פרס דוקטורט מצטיין
קול קורא
ועדה מארגנת
ועדת התוכנית
הרצאות מרכזיות
הרשמה
חניה והגעה
כנסי צ'ייס קודמים
אתר המרכז
המכון לחקר היחסים בין יהודים, נוצרים, מוסלמים
אודות
אירועים
פרסומים
תכנית שוראקי
עלון המכון
English
מכון האוניברסיטה הפתוחה לחקר יחסי חברה-צבא
אודות
ניירות עמדה וחוות דעת ציבוריות
סקירות מחקריות
המכון בתקשורת
אירועים
פרסומי מחקר
המרכז למחקרי סביבה וקיימות
אודות
מחקרים
קולות קוראים
אירועים
פרסומים
English
מרכז המחקר באסטרופיסיקה - ARCO
המרח''ב הדיגיטלי
אנשים
פרוייקטים
מימון
אירועים
בית ספר קיץ
כלים
גלריית אמנות
קורסים
ניוזלטרים
English
מעבדות
אופמופ - חברה להעברת טכנולוגיות
המחלקה לפיתוח תוכן אקדמי וההוצאה לאור
שה"ם - טכנולוגיות וחדשנות בלמידה
מי אנחנו
אולפני וידאו
הנחיה מקוונת במערכת זום
סביבת הלמידה
רצפי למידה מקוונים
אנליטיקות למידה
משאבי למידה מצולמים
ספרים דיגיטליים
לימודים באוניברסיטה הפתוחה
הלימודים באוניברסיטה הפתוחה
ידיעון אקדמי
תכניות לתואר ראשון
תכניות לתואר שני
לימודי דוקטורט
תעודות הוראה
לימודי תעודה
קטלוג הקורסים
אפיקי מעבר
אקדמיה בתיכון
אודות
איך מתחילים
על הלימודים
המרת בגרויות
שכר לימוד ומלגות
לקראת גיוס
מידע לאחראים אקדמיים בבתי הספר
שער לאקדמיה עבור החברה החרדית
לימודי חרדים באקדמיה
מה לומדים
מעטפת ליווי
מלגות
שאלות נפוצות
לימודים מחו"ל לתואר ראשון ושני
בית הספר לשלטון מקומי
הרבה מעבר לתואר: מגזין האוניברסיטה
לימודים לעובדי הוראה
אודות
הרשמה לתוכניות ולהשתלמויות
לימודי תעודה
העשרה ופיתוח אישי
הסמכה והתמקצעות במערכת החינוך
השתלמויות קיץ
התמחות וכניסה להוראה
השתלמויות משרד החינוך – מתוקצב
הנחיות הרשמה
גמולים והטבות
תוכניות לתואר שני
תעודות הוראה
לימודי חוץ
אסכולות – בית ספר ללימודים רב תחומיים ולתרבות הדעת
תפנית – בית הספר למנהלים
דיפלומה - בית הספר ללימודי תעודה והסמכה
חשיפה – בית הספר לאומנויות התקשורת והדיגיטל
מירב – בית ספר לרפואה משלימה
דיאלוג – בית הספר לשפות
בית דניאל – מרכז כנסים וסדנאות
היחידה לקידום עובדי הוראה
הרשמה
אתר ההרשמה
הרשמה מקוונת לסטודנטים חדשים
הרשמה מקוונת לסטודנטים ותיקים
תקופות הרשמה ומועדי הרשמה
ייעוץ ללימודים אקדמיים
הנחיות הרשמה
אופן הרשמה
משלוח חומר לימוד
תעודת סטודנט
הנחיות כלליות
הנחיות הרשמה לאוכלוסיות מיוחדות
הרשמה לקורסי שפה באנגלית
תואר שני
תואר שלישי
לימודי תעודה / תעודת הוראה
סדנאות, סמינרים ועבודות סמינריוניות
שכר לימוד ותשלומים אחרים
שכר לימוד - כללי
טבלאות שכר לימוד ותשלומים אחרים
הנחיות לתשלום
החלטות וועדת וינוגרד על הפחתת שכר לימוד
שיטת שכר לימוד מצטבר ואחיד (שמ'א)
החזרים כספיים
תשלומים אחרים
מחשבון שכר לימוד
מלגות
שינויים בהרשמה
תקופת הזכאות לשינויים
הנחיות לשינויים
עבודות, סמינרים ועבודות סמינריוניות
שינוי מרכז לימוד ו/או קבוצת לימוד
בקשה מיוחדת להפסקת לימודים
היצע קורסים
רשימת מרכזי לימוד
טפסים וטבלאות עזר
אישורים
טפסים
טבלאות עזר למילוי טופס הרשמה
סמסטר סתיו
סמסטר אביב
סמסטר קיץ
מידע לסטודנטים
אתר המידע לסטודנטים
ידיעון אקדמי
מדריך לסטודנטים חדשים
צעדים ראשונים
מלגות והתאמות בלימודים
לימודים בקורס
ליווי אקדמי
לימודי אנגלית
בחינות
מילון מושגים
יצירת קשר
ייעוץ ללימודים אקדמיים
אודות מחלקת הייעוץ ללימודים אקדמיים
לקראת פגישת ייעוץ
לקראת ייעוץ לבניית תכנית לימודים
מפת דרכים אקדמית
ייעוץ לתואר שני
מידע על קורסים
פנייה לייעוץ ללימודים אקדמיים
מלגות
דיקנט הסטודנטים
אודות
צוות דיקנט הסטודנטים
נציב פניות הסטודנטים
מניעת הטרדה מינית
חוקים ותקנות
יצירת קשר
מלגות
מלגות סיוע כלכלי של האו"פ
תכנית אלף המלגות לסטודנטים חדשים
מלגות מצטייני נשיא
מלגות לתואר שני
מלגות עידוד לחיילים ולמשוחררים
מלגות בשיתוף קרן קציר
מלגות לסטודנטים חרדים
מלגות לתלמידי תיכון
מענקים של המל"ג
הלוואות קרן שכ"ל
מלגות חיצוניות
נגישות
מרכז תמיכה - נגישות
נגישות במרכזי הלימוד
נגישות מזווית אישית
עמותות וגורמים חיצוניים
הצהרת נגישות
התאמות בלימודים
הריון ולידה
מילואים
סטודנטים עם מוגבלויות
סטודנטים יוצאי אתיופיה
עולים חדשים
סטודנטים דוברי ערבית
יוצאי החברה החרדית
מרכז אית"ן
מי אנחנו
איך פונים
קריטריונים לאבחונים
התאמות בבחינות
שאלות נפוצות
מרכז אבחון - מל"ל
מי אנחנו
אבחון מת"ל
הרשמה לאבחון
שאלות נפוצות
יצירת קשר
אופג'וב
ניהול קריירה והכנה לעולם העבודה
קורסים משלבי התנסות מעשית
תכנית המנטורינג
מרכז קריירה לחברה הערבית
מידע למעסיקים
פעילויות ואירועים
שירותי הכוון וייעוץ תעסוקתי
טיפים וכתבות
חברה מעורבות וספורט
נ"ז חברתיות בגין מעורבות חברתית או מילואים
פרס דיקן הסטודנטים למעורבות חברתית
פר"ח
סחל"ב
תכנית Prowoman לקידום נשים
מועדון או"פלה
כפרי סטודנטים - 'תוצרת הארץ'
מעורבות חברתית של אגודת הסטודנטים
סטודנטים מתנדבים
ארגון פעמונים
מוסיקה בקמפוס
סטודנטים מסביב לעולם
מועדון הדיבייט
רדיו הפתוחה
שירותים והטבות
שירותי ייעוץ פסיכולוגי
שירותי ייעוץ תעסוקתי לימודי
מרכז לאבחון לקויות למידה-מלל
הנחות בתחבורה הציבורית
תשלום דמי ביטוח לאומי
הנחות במעונות יום-משרד התמ"ת
שירותי אופיס 365
אגודת האקדמאים למדעי החברה והרוח בישראל
דיקנט הלימודים האקדמיים
למידה מקוונת
פיתוח כישורי למידה
אגודת הסטודנטים
ספרייה
אתר הספרייה
הכירו את הספרייה
מידע למבקרים
צוות הספרייה
נגישות
כתובות ודרכי הגעה
סרטון הכירו את הספריה
ידיעון הספרייה בין השורות
תרומות לספרייה
שירותים לסטודנטים
השאלה מאוסף הספרייה והשאלה בין ספרייתית
הדרכה באיתור מידע
אתר ההדרכה והמבחן הביבליוגרפי
ספרים ומאמרים במשלוח עד הבית
מרחבי למידה
אישורי כניסה והשאלה לספריות אוניברסיטאיות אחרות
הדפסה, סריקה וציוד טכנולוגי
גישה מרחוק למשאבים אלקטרוניים
שירותים מיוחדים לסגל ולמנחים
השאלה מאוסף הספרייה והשאלה בין-ספרייתית
אישורי כניסה והשאלה לספריות אוניברסיטאיות אחרות
מדדי פרסומים וחוקרים
גישה מרחוק למשאבים אלקטרוניים
מדריך לשימוש במערכת Pure
פרסום מחקרים בגישה פתוחה - Open Access
ייעוץ והדרכה לחברי סגל ומנחים
מדור הרכש בספרייה
אתר ההדרכה והמבחן הביבליוגרפי
العربية תכני הספרייה בערבית
الاتصال من المنزل
خدمات استعارة الكتب من المكتبة واستعارة الكتب بين المكتبات
الاستشارة والإرشاد
أماكن التعلّم في المكتبة وفي المراكز التعليميّة
تصاريح الدخول واستعارة الكتب من المكتبات الأخرى
الطباعة، التصوير والمسح الضوئيّ
مجمّعات المعلومات
أفلام ارشاد قصيرة في اللغات العبرية والعربية
אודות
אודות האוניברסיטה הפתוחה
רשויות האוניברסיטה הפתוחה
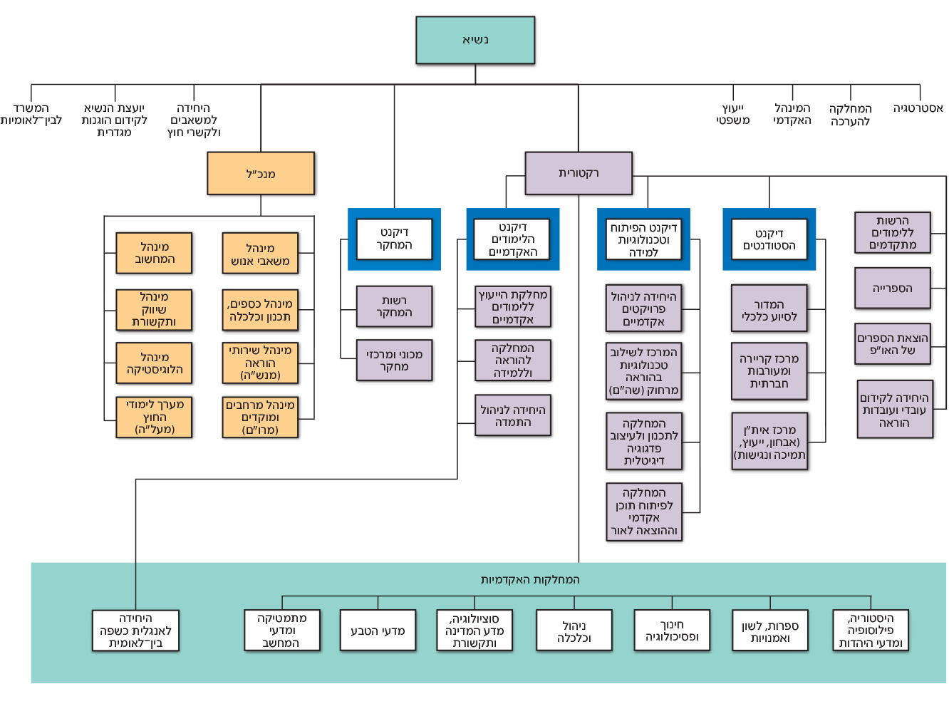
מבנה ארגוני ומחלקות האוניברסיטה
מבנה ארגוני
כל מחלקות האוניברסיטה הפתוחה
לשכת נשיא האוניברסיטה הפתוחה
מינהל השיווק והתקשורת
המינהל האקדמי
המחלקה להערכה
אודותינו
ייעוד המחלקה
פעילויות המחלקה
ערכים
מבנה ארגוני
צוות המחלקה
הערכה מעצבת
מחקר יישומי והערכת אפקטיביות
פניות למחלקה
פרקטיקום
דיקנט הפיתוח וטכנולוגיות למידה
דיקנט הלימודים האקדמיים
מינהל שרותי הוראה
מינהל מרחבים ומוקדים
מינהל משאבי אנוש
סגל מינהלי
העסקה
השכר שלי
הטבות ותנאים נלווים
נוכחות והעדרויות
הערכת עובדים
סגל הוראה
מנחים חדשים
העסקת מנחים במסגרת ההסכם הקיבוצי
שכר מנחים בקורסים שלא בהסכם הקיבוצי
הטבות
היעדרויות
סגל אקדמי בכיר
הקרן לקשרי מדע בינלאומיים
הדרכה והשתלמויות
רווחה והדרכה
רווחה ארגונית
רווחת פרט
פרישה לגמלאות
טפסים ונהלים
עדכונים
תקנונים
משרות
מינהל כספים, תכנון וכלכלה
מינהל המחשוב
מינהל הלוגיסטיקה
המרכז הלוגיסטי
מחלקת בינוי, אחזקה, משק ונכסים
מחלקת ההפקה
מחלקת האירועים והתקשורת
המחלקה לביטחון, בטיחות, תחבורה וחירום
חוג הידידים
פרסומים
דוחות נשיאי האוניברסיטה הפתוחה
כתבי עת
זמנים
המערכת
גיליונות קודמים
מפתח שמות
רכישת מינוי
הנחיות להגשת מאמרים
כנסים ואירועים
כתבו עלינו
פודקאסטים
יצירת קשר
קריאות ישראליות
אסכולה
למדא - ספרי האוניברסיטה הפתוחה | חנות הספרים המקוונת
למדא עיון - הוצאת הספרים של האוניברסיטה הפתוחה
הגשת כתב יד
פרס קרן גולדברג לכתבי יד מצטיינים
רשימת הזוכים בפרס קרן גולדברג
קטלוג הספרים
ספרים שיראו אור
ישראלים - סדרת ספרים בשיתוף מכון בן־גוריון
אצטרולב - מדעים מדויקים, טבע וחיים
בוגרים
אודות
הבוגרים שלנו
סרטוני בוגרים
גלרית טקסי סיום
אגודת הבוגרים
אירועים
חדשות
קידום הוגנות מגדרית
אודות
פעילויות
דוחות ונתונים
מניעת הטרדה מינית
יום המדענית
סטודנטיות
לובי סטודנטיות
משלבות חיים ולימודים
לומדות כל החיים
פורצות מחסומים
מצליחות בקריירה
חוקרות
חוקרות
רעיונות לשינוי
כל הרעיונות
צרו קשר
מוקדי הלימודים
מינהל השיווק והתקשורת
פניות בנושא הטרדה מינית
מרכזי הלימוד ברחבי הארץ
דרכי הגעה לקריית האוניברסיטה ברעננה
לקהילת התורמים
תרומה לאוניברסיטה הפתוחה
חיפוש ממוקד באתר -
חיפושים נפוצים
תואר ראשון
תואר שני
מבחן אמיר"ם
זום
שאילתא
קורסים
מרכזי לימוד
ייעוץ אקדמי
שכר לימוד
מלגות
בחינות
אישור תכניות לימודים
לוח שנה אקדמי
שה"ם - אתרי הקורסים
אנגלית
בוגרים
אודות האוניברסיטה הפתוחה
דוחות נשיאי האוניברסיטה הפתוחה
פרסומים
חוקה ותקנון כללי
ידיעון אקדמי
קידום הוגנות מגדרית
קידום הוגנות מגדרית - דף הבית
אודות
דוחות ונתונים
מניעת הטרדה מינית
יום המדענית
סטודנטיות
חוקרות
רעיונות לשינוי
פעילויות באו"פ
תכנית לימודי תואר לנשים ביפו
שבוע מודעות למניעת הטרדה מינית באקדמיה
מה זו הטרדה מינית?
כשיחסי מרות פוגשים אינטימיות
הטרדה סביבתית
לשתוק או לספר?
הייתם עדים להטרדה?
in
מבנה ארגוני
סגל העובדים
רשויות האוניברסיטה הפתוחה
המחלקות של האוניברסיטה הפתוחה
מרכזי לימוד וקמפוסים
ציוני דרך
נהלי האוניברסיטה הפתוחה
עדכונים שוטפים בעקבות המלחמה
23.6.2025 – מכתב הרקטורית: עדכון בנוגע להרחבת מתווה ההתאמות
הודעה לסטודנטים - עדכון 25.6.2025
מבנה ארגוני
יצירת קשר
פרסומים
חנות הספרים "למדא"
אירועים
חדשות
המבנה הארגוני של האוניברסיטה הפתוחה
מוסדות האוניברסיטה הפתוחה
המבנה הארגוני של האוניברסיטה הפתוחה